|
wxArt2D
|
general style dialog to edit a2dCanvasObject style More...
#include <styledialg.h>


Public Member Functions | |
| a2dStyleDialog (a2dHabitat *habitat, wxWindow *parent, long style=wxDEFAULT_DIALOG_STYLE, bool modal=false, bool setCentralStyle=true) | |
| void | SetColor (wxSpinEvent &spinevent) |
| void | ColorSelect (wxCommandEvent &event) |
| void | OnSpinCtrlText (wxCommandEvent &event) |
| void | OnSliderUpdate (wxScrollEvent &event) |
| void | OnColourBitmap (wxCommandEvent &event) |
| void | OnStippleBitmap (wxCommandEvent &event) |
| void | OnFillStyle (wxCommandEvent &event) |
| void | OnStrokeStyle (wxCommandEvent &event) |
| void | OnPixelWidth (wxCommandEvent &event) |
| void | OnPixelWidthSpin (wxSpinEvent &event) |
| void | OnPixelStroke (wxCommandEvent &event) |
| void | OnCloseWindow (wxCloseEvent &event) |
| Close window. | |
| void | OnIdle (wxIdleEvent &idleEvent) |
| void | SentStyle (bool fill=true, bool stroke=true) |
| a2dFill & | GetFill () |
| void | SetFill (const a2dFill &fill) |
| a2dStroke & | GetStroke () |
| void | SetStroke (const a2dStroke &stroke) |
Protected Member Functions | |
| void | OnUndoEvent (a2dCommandProcessorEvent &event) |
| void | OnDoEvent (a2dCommandProcessorEvent &event) |
| void | OnSize (wxSizeEvent &event) |
| void | OnComEvent (a2dComEvent &event) |
| void | CmOk (wxCommandEvent &event) |
Protected Attributes | |
| a2dFill | m_fill |
| a2dFill | m_oneColFill |
| a2dFill | m_hatchTwoColFill |
| a2dFill | m_PattFill |
| a2dFill | m_linGrad |
| a2dFill | m_radGrad |
| a2dFill | m_dropGrad |
| a2dStroke | m_stroke |
| a2dStroke | m_oneColStroke |
| a2dStroke | m_pattStroke |
| wxColour | m_colorFill1 |
| wxColour | m_colorFill2 |
| wxColour | m_colorStroke |
| wxColour * | m_color |
| the color that is under modification | |
| wxBitmap | m_fillstippleb |
| wxBitmapButton * | m_colourfillshow |
| wxBitmapButton * | m_colourstrokeshow |
| wxBitmapButton * | m_fillstipple |
| wxSlider * | m_sliderred |
| wxSlider * | m_slidergreen |
| wxSlider * | m_sliderblue |
| wxSpinCtrl * | m_spinred |
| wxSpinCtrl * | m_spingreen |
| wxSpinCtrl * | m_spinblue |
| wxColourData * | m_cdata |
| colour data for colour dialog | |
| wxColourDialog * | m_cd |
| color dialog for color bitmap button sample | |
| FillPatterns * | m_fillpatterns |
| wxBitmap | m_fillpatternmono |
| wxChoice * | m_fillstyles |
| wxSpinCtrl * | m_pixelwidth |
| wxCheckBox * | m_pixelstroke |
| wxChoice * | m_strokestyles |
| bool | m_skipspinevent |
| bool | m_doSentCommand |
| When canvas event, this is set to prevent sending commands. | |
| bool | m_modal |
| bool | m_setCentralStyle |
| bool | m_needsUpdate |
| bool | m_fillCommand |
| bool | m_strokeCommand |
| a2dHabitat * | m_habitat |
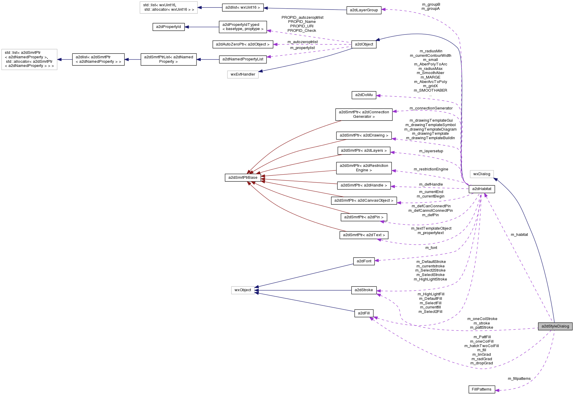
general style dialog to edit a2dCanvasObject style
The a2dFill, a2dStroke an a2dContour can be modified interactive with this dialog. It sents the new style in idle time as commands to the global a2dCentralCanvasCommandProcessor, and they end up in the a2dCanvasCommandProcessor of the current document. If there is a current a2dCanvasObject is set for the last, the new style will be set to that object.
Definition at line 60 of file styledialg.h.