|
wxArt2D
|
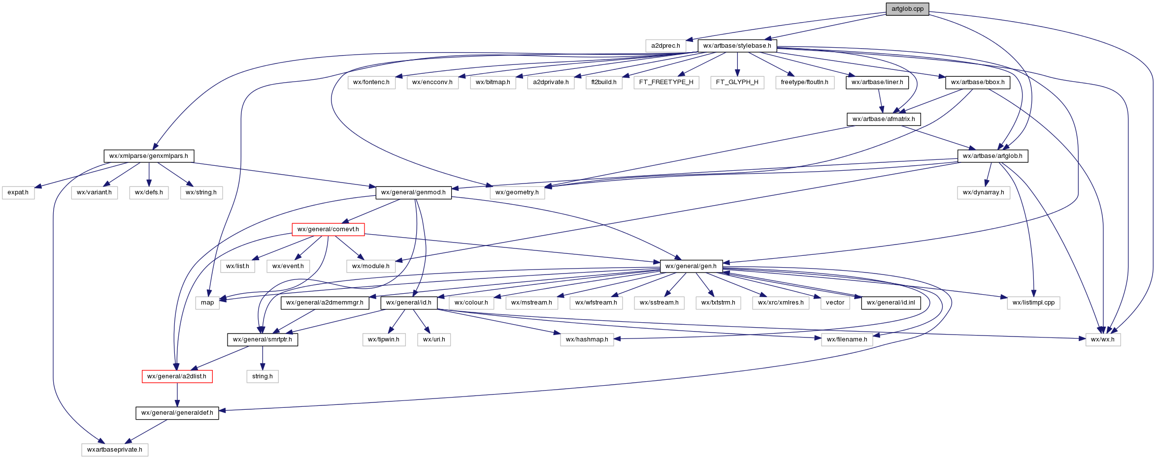
#include "a2dprec.h"#include "wx/wx.h"#include "wx/artbase/artglob.h"#include "wx/artbase/stylebase.h"
Go to the source code of this file.
Functions | |
| WX_DEFINE_LIST (a2dClipRegionList) | |
| WX_DEFINE_LIST (a2dAETList) | |
| WX_DEFINE_LIST (a2dCriticalPointList) | |
| double | wxDegToRad (double deg) |
| conversion from degrees to radians | |
| double | wxRadToDeg (double rad) |
| conversion from radians to degrees | |
| void | Aberration (double aber, double angle, double radius, double &dphi, unsigned int &segments) |
| calculate number of segments in an arc such that a certain accuracy is maintained | |
Variables | |
| const double | wxPI = 3.1415926535897932384626433832795 |
| defines PI | |
| a2dGlobal * | a2dGlobals |
| global a2dCanvasGlobal to have easy access to global settings | |
Copyright: 2000-2004 (c) Klaas Holwerda
Licence: wxWidgets Licence
RCS-ID:
Definition in file artglob.cpp.