|
wxArt2D
|
for changing only the matrix of objects for which a certain mask was set More...
#include <drawing.h>


Public Member Functions | |
| a2dCommand_RotateMask (a2dCanvasObject *parent, double angle, a2dCanvasObjectFlagsMask mask=a2dCanvasOFlags::SELECTED) | |
| bool | Do () |
| Override this to perform a command. | |
| bool | PostDo () |
| Override this to perform a dependency action after command is done. | |
| bool | Undo () |
| Override this to undo a command. | |
| bool | Redo (void) |
Public Member Functions inherited from a2dCommandMasked | |
| a2dCommandMasked (a2dCanvasObject *parentObject, a2dCommandGroup *parent, a2dCanvasObjectFlagsMask mask=a2dCanvasOFlags::SELECTED, a2dCanvasObjectFlagsMask targetMask=a2dCanvasOFlags::SELECTED2, bool index=false, bool rewire=false, const a2dCommandId &commandId=sm_noCommandId, const a2dCommandId &commandTypeId=sm_noCommandTypeId, const wxString &menuString=wxEmptyString) | |
| ~a2dCommandMasked (void) | |
| destructor | |
| a2dCommand * | TClone (CloneOptions options=clone_deep, a2dRefMap *refs=NULL) |
Public Member Functions inherited from a2dCommandGroup | |
| a2dCommandGroup (const wxString &name, a2dCommandGroup *parent=NULL) | |
| constructor More... | |
| a2dCommandGroup (a2dCommandGroup *parent, const a2dCommandId &commandId=sm_noCommandId, const a2dCommandId &commandTypeId=sm_noCommandTypeId, const wxString &menuString=wxEmptyString) | |
| ~a2dCommandGroup (void) | |
| destructor | |
| a2dCommand * | TClone (CloneOptions options=clone_deep, a2dRefMap *refs=NULL) |
| virtual wxString | GetGroupName () const |
| return command name | |
| bool | ClearCommandsById (const a2dCommandId &commandId, a2dCommand *fromcommand=NULL) |
| erase commands with a certain id, starting at fromcommand | |
| virtual bool | ClearAfterCurrentCommand (a2dCommand *current) |
| Hierarchically clear all commands after current. | |
| virtual class a2dCommandGroup * | IsCommandGroup () |
| This is like a wxDynamicCast, but much faster. | |
| virtual a2dCommand * | FindPrevious (a2dCommand *current) const |
| Find the previous command of the given command. | |
| virtual a2dCommand * | FindNext (a2dCommand *current) const |
| Find the next command of the given command. | |
| virtual bool | Remove (a2dCommand *command) |
| Remove the given command in this group or a subgroup. | |
| void | Add (a2dCommand *command) |
| add a command to the group | |
| virtual bool | ContainsCommand (a2dCommand *command) |
| return true if this command/group are nested group contains the given command | |
| a2dCommandGroup * | GetParentGroup () |
| return the parent group of this group | |
| void | SetParentGroup (a2dCommandGroup *parent) |
| set the parent group of this group | |
Public Member Functions inherited from a2dCommand | |
| a2dCommand (bool canUndo=false, const a2dCommandId &commandId=sm_noCommandId, const a2dCommandId &commandTypeId=sm_noCommandTypeId, const wxString &menuString=wxEmptyString) | |
| constructor More... | |
| ~a2dCommand (void) | |
| destructor | |
| a2dCommand * | TClone (CloneOptions options=clone_deep, a2dRefMap *refs=NULL) |
| virtual wxString | GetName () const |
| const a2dCommandId * | GetCommandId () |
| a specific id for this command. More... | |
| const a2dCommandId * | GetCommandTypeId () |
| used to identify groups of simular commands | |
| virtual a2dCommand * | CloneAndBind (a2dObject *object) |
| Copy and instantiate the command. More... | |
| virtual bool | PreDo () |
| Override this to perform a dependency action before command is done. | |
| virtual bool | CanUndo () const |
| bool | Modifies () |
| void | SetCommandProcessor (a2dCommandProcessor *cmp) |
| set when submitting this command via a2dCommandProcessor | |
| a2dCommandProcessor * | GetCommandProcessor () |
| virtual void | DistributeEvent (wxEventType eventType) |
Public Member Functions inherited from a2dObject | |
| virtual bool | ProcessEvent (wxEvent &event) |
| bool | SearchDynamicEventTable (wxEvent &event) |
| void | Connect (int winid, int lastId, int eventType, wxObjectEventFunction func, wxObject *userData=(wxObject *) NULL, wxEvtHandler *eventSink=(wxEvtHandler *) NULL) |
| bool | Disconnect (int winid, int lastId, wxEventType eventType, wxObjectEventFunction func=NULL, wxObject *userData=(wxObject *) NULL, wxEvtHandler *eventSink=(wxEvtHandler *) NULL) |
| void | ProcessConnectedEvent (wxEvent &event) |
| wxCHECK_VERSION(2,9,0) More... | |
| void | ConnectEvent (wxEventType type, wxEvtHandler *eventSink) |
| bool | DisconnectEvent (wxEventType type, wxEvtHandler *eventSink) |
| bool | DisconnectEventAll (wxEvtHandler *eventSink) |
| Remove all dynamic events in classA, going to classB (eventSink) More... | |
| a2dObject () | |
| constructor | |
| virtual | ~a2dObject () |
| destructor | |
| void | operator= (const a2dObject &other) |
| assignment operator | |
| int | GetOwnedBy () |
| like it to be protected, but this does not work with wxList macros More... | |
| virtual a2dObject * | SetNonDynamic () |
| Call to mark this object as non-dynamic (static/local/auto) More... | |
| void | CheckReferences () |
| Check zero reference count and delete if count is 0. More... | |
| a2dObject * | Clone (CloneOptions options, a2dRefMap *refs=NULL) const |
| create an exact copy of this property | |
| a2dObject (const a2dObject &other, CloneOptions options, a2dRefMap *refs) | |
| virtual void | SetName (const wxString &name) |
| Creates the a2dStringProperty PROPID_Name. More... | |
| virtual bool | IsTemporary_DontSave () const |
| Check if this is a temporary object, which should not be saved. | |
| void | SaveAsDocument (a2dIOHandlerXmlSerOut &out) |
| Save this object and all below as an XML document. More... | |
| virtual void | Save (wxObject *parent, a2dIOHandlerXmlSerOut &out, a2dObjectList *towrite) |
| write all needed to an XML type of file called the CVG format More... | |
| void | LoadFromDocument (a2dIOHandlerXmlSerIn &parser) |
| Load this object and all below from an XML document. More... | |
| virtual void | Load (wxObject *parent, a2dIOHandlerXmlSerIn &parser) |
| load object from CVG file More... | |
| wxInt64 | GetUniqueSerializationId () const |
| return a unique id for this object More... | |
| virtual bool | AlwaysWriteSerializationId () const |
| If true, always write an id. More... | |
| virtual bool | LinkReference (a2dObject *other) |
| link a reference in the object to the given value More... | |
| virtual void | ResolveInform () |
| inform an object that reference resolution was done More... | |
| void | Walker (wxObject *parent, a2dWalkerIOHandler &handler) |
| This is used to recursively walk through an object tree. | |
| void | SetCheck (bool check) |
| general flag use at will. More... | |
| bool | GetCheck () const |
| general flag use at will. | |
| void | SetRelease (bool value) |
| set release flag More... | |
| bool | GetRelease () const |
| get release flag More... | |
| a2dAutoZeroPtr< a2dObject > ** | GetAutoZeroPtrList () |
| return the list head pointer for autozero pointers to this object More... | |
| DECLARE_PROPERTIES () | |
| a2dNamedProperty * | GetProperty (const a2dPropertyId *propertyId, a2dPropertyId::Flags flags=a2dPropertyId::flag_none) const |
| get property on this object More... | |
| void | SetProperty (a2dNamedProperty *propertyHolder, a2dPropertyId::SetFlags flags=a2dPropertyId::set_none) |
| Set the property to the this object. More... | |
| void | SetProperty (const a2dNamedProperty &propertyHolder, a2dPropertyId::SetFlags flags=a2dPropertyId::set_none) |
| Set the property to the this object and if enabled, to all childs and object members. More... | |
| virtual a2dNamedProperty * | FindProperty (const a2dPropertyId *id, a2dPropertyId::Flags flags=a2dPropertyId::flag_none) |
| Find a dynamic property with given id in the property list. More... | |
| virtual const a2dNamedProperty * | FindProperty (const a2dPropertyId *id, a2dPropertyId::Flags flags=a2dPropertyId::flag_none) const |
| Find a dynamic property with given id in the property list. More... | |
| virtual bool | HasProperty (const a2dPropertyId *id, const wxString &stringvalue=wxEmptyString) const |
| Check if the object has a property with given id and string representation. More... | |
| virtual void | OnPropertyChanged (const a2dPropertyId *id) |
| This function is called after a property changed. More... | |
| virtual bool | EditProperties (const a2dPropertyId *id, bool withUndo=true) |
| edit properties of the object More... | |
| void | TakeOverProperties (a2dObject *from, a2dPropertyIdList *listOfIds) |
| Properties in the id list are taken from the given object, en set to this. More... | |
| wxURI | GetURI () const |
| quick way to get to PROPID_URI property More... | |
| void | SetURI (const wxURI &url) |
| quickly set a property PROPID_URI More... | |
| const a2dNamedPropertyList & | GetPropertyList () const |
| Get the Property List. More... | |
| bool | HasDynamicProperties () const |
| test if there are dynamic properties in the m_propertylist | |
| virtual bool | RemoveProperty (const a2dPropertyId *id, bool all=true) |
| This function is called by a2dPropertyId to remove a property from the list. More... | |
| void | RemoveTemporaryProperties () |
| remove all temporary properties | |
| virtual bool | AddProperty (a2dNamedProperty *property) |
| This function is called by a2dPropertyId to add a property to the list. More... | |
Static Public Attributes | |
| static const a2dCommandId | Id |
Static Public Attributes inherited from a2dCommand | |
| static const a2dCommandId | sm_noCommandId = a2dCommandId( wxT( "NoCommandId" ) ) |
| property for command id | |
| static const a2dCommandId | sm_noCommandTypeId = a2dCommandId( wxT( "NoCommandTypeId" ) ) |
| property for type of command id | |
| static const a2dCommandId | sm_groupCommandId = a2dCommandId( wxT( "GroupCommandId" ) ) |
| property for group command id | |
Static Public Attributes inherited from a2dObject | |
| static a2dPropertyIdBool * | PROPID_Check = NULL |
| used for linking multiple referenced objects when serializing | |
| static a2dPropertyIdUri * | PROPID_URI = NULL |
| attach an URL to the object | |
| static a2dPropertyIdString * | PROPID_Name = NULL |
| Name property, to return name of this object. | |
| static a2dPropertyIdVoidPtr * | PROPID_autozeroptrlist = NULL |
| static const a2dSignal | sm_Edit_properties = wxNewId() |
| edit properties event, see EditProperties() | |
Protected Member Functions | |
| virtual a2dObject * | DoClone (CloneOptions options, a2dRefMap *refs) const |
| Clone this object and return a pointer to the new object. | |
Protected Member Functions inherited from a2dCommand | |
| void | DoSave (wxObject *parent, a2dIOHandlerXmlSerOut &out, a2dXmlSer_flag xmlparts, a2dObjectList *towrite) |
| Save settings. | |
| void | DoLoad (wxObject *parent, a2dIOHandlerXmlSerIn &parser, a2dXmlSer_flag xmlparts) |
| Load settings. | |
| a2dCommand (const a2dCommand &other) | |
| this is a not implemented copy constructor that avoids automatic creation of one | |
Protected Member Functions inherited from a2dObject | |
| virtual bool | DoIgnoreIfNotMember (const a2dPropertyId *id) const |
| used to decide if a property shall be ignored, if it is not a member More... | |
| virtual void | DoWalker (wxObject *parent, a2dWalkerIOHandler &handler) |
| iterate over this object and its children More... | |
Protected Attributes | |
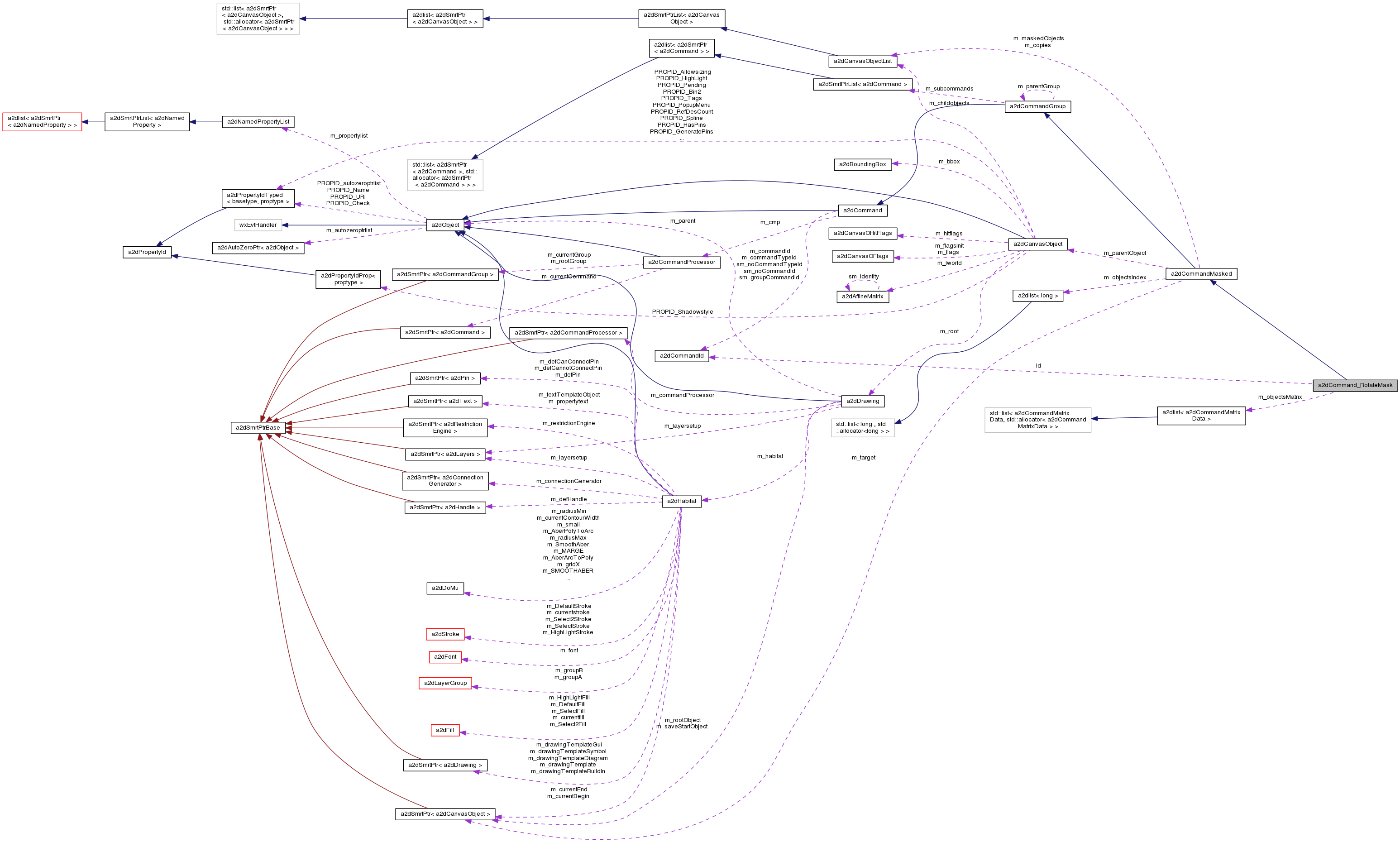
| a2dObjectMatrixList | m_objectsMatrix |
| double | m_angle |
Protected Attributes inherited from a2dCommandMasked | |
| a2dCanvasObjectFlagsMask | m_which |
| the mask required for the objects to search | |
| a2dCanvasObjectFlagsMask | m_targetMask |
| target mask for m_target | |
| bool | m_index |
| produce index of where masked object are found. | |
| bool | m_rewire |
| objects connected with pins rewiring is optional | |
| a2dCanvasObjectList | m_maskedObjects |
| objects found with required mask | |
| a2dlist< long > | m_objectsIndex |
| indexes of found objects | |
| a2dCanvasObjectPtr | m_target |
| target object | |
| a2dCanvasObject * | m_parentObject |
| parent of found objects | |
| a2dCanvasObjectList | m_copies |
Protected Attributes inherited from a2dCommandGroup | |
| a2dCommandGroup * | m_parentGroup |
| this is the parent group of this group | |
| wxString | m_groupName |
| name of group of commands | |
| bool | m_ownId |
| bool | m_active |
| If true, this command group is not yet closed and may still receive commands. | |
| a2dCommandList | m_subcommands |
| the list of subcommands | |
Protected Attributes inherited from a2dCommand | |
| bool | m_canUndo |
| can this command be undone | |
| bool | m_modifies |
| const a2dCommandId * | m_commandId |
| can be used to identify the command | |
| const a2dCommandId * | m_commandTypeId |
| if set can be used to identify groups of commands | |
| a2dCommandProcessor * | m_cmp |
| allows commands to get to the command processor that submitted the command. | |
| wxString | m_menuString |
| if set this will be used for menu Undo/Redo labels, else the m_commandId its name is used. | |
Protected Attributes inherited from a2dObject | |
| a2dNamedPropertyList | m_propertylist |
| properties | |
| int | m_refcount |
| how many references to this object do exist | |
| bool | m_check: 1 |
| used for linking multiple referenced objects when serializing | |
| bool | m_release: 1 |
| when set object is treated as being deleted, and wil be deleted in idle time. | |
| bool | m_recursion_active: 1 |
| this is used as a recursion stopper | |
| bool | m_pendingDisconnects: 1 |
| unsigned int | m_iteratorCount |
| a2dAutoZeroPtr< a2dObject > * | m_autozeroptrlist |
| this is a list of all a2dAutoZeroPtr object pointing to this object | |
Additional Inherited Members | |
Public Types inherited from a2dObject | |
| enum | CloneOptions { clone_members = 0x00000001, clone_properties = 0x00000002, clone_childs = 0x00000004, clone_unused = 0x00000008, clone_setoriginal = 0x00000010, clone_seteditcopy = 0x00000020, clone_noReference = 0x00000040, clone_noCameleonRef = 0x00000080, clone_toDrag = 0x00000100, clone_flat = 0x00000000, clone_deep = clone_members | clone_properties | clone_childs } |
| options for cloning More... | |
| typedef a2dAutoZeroPtr< a2dObject > | TAutoZeroPtrListClass |
| this is needed inside the smart pointer template code | |
Protected Types inherited from a2dObject | |
| enum | { refcount_nondynamic = 0x76543210 } |
| special refcount value for non-dynamic objects | |
for changing only the matrix of objects for which a certain mask was set
|
virtual |
Override this to redo a command Default is the same as do
Reimplemented from a2dCommandMasked.
Definition at line 7984 of file drawing.cpp.