|
wxArt2D
|
Draw Master tool for object graphics. More...
#include <mastertool.h>


Public Member Functions | |
| a2dSubDrawMasterTool (a2dStToolContr *controller=NULL) | |
| void | AppendTool (a2dBaseTool *tool, wxMenuItem *menuItem, wxChar key) |
| void | OnPostPushTool () |
| void | PushToolFromMouseMenu (wxCommandEvent &event) |
Public Member Functions inherited from a2dStTool | |
| a2dStTool (a2dStToolContr *controller) | |
| a2dStTool (const a2dStTool &other, CloneOptions options, a2dRefMap *refs) | |
| constructor | |
| virtual | ~a2dStTool () |
| destructor | |
| virtual bool | OnPushNewTool (a2dBaseTool *newtool) |
| halts the tool is busy | |
| virtual void | SetActive (bool active=true) |
| set the tool active or inactive. More... | |
| virtual bool | EnterBusyMode () |
| starts a new action (e.g drawing something ) in a tool that is already pushed. More... | |
| virtual void | FinishBusyMode (bool closeCommandGroup=true) |
| Called when the user finishes editing a distinct object */. More... | |
| virtual void | AbortBusyMode () |
| Called when the user aborts editing a distinct object */. More... | |
| void | AddCurrent (a2dCanvasObject *objectToAdd) |
| add the current canvas object to parent as child More... | |
| virtual void | Render () |
| implement rendering More... | |
| void | RenderAnotation () |
| to render the tools its anotation text. More... | |
| a2dStToolContr * | GetStToolContr () |
| return the staacked tool controller More... | |
| a2dObjectEditTool * | StartEditTool (a2dCanvasObject *objecttoedit) |
| to start editing tool when wanted | |
| void | SetEditAtEnd (bool editatend) |
| flag for setting editing tool after drawing a primitive. More... | |
| bool | GetEditAtEnd () |
| see SetEditAtEnd | |
| void | SetOpacityFactorEditcopy (wxUint8 editOpacity) |
| when enabling m_useEditOpaque, this is how transparent the editcopy will be made. More... | |
| void | SetUseOpaqueEditcopy (a2dOpaqueMode editOpaque) |
| When set true, instead of using a special style for editcopies, a clone of the. More... | |
| void | SetConnectionGenerator (a2dConnectionGenerator *connectionGenerator) |
| Set class for generating new connection objects between object and pins. | |
| a2dConnectionGenerator * | GetConnectionGenerator () const |
| Get class for generating new connection objects between object and pins. | |
| a2dCanvasObject * | GetOriginal () |
| object to draw or edit | |
| bool | SetContext (a2dIterC &ic, a2dCanvasObject *startObject=NULL) |
| defines the context, relative to which this tools works. More... | |
| void | SetStateString (const wxString &message=wxEmptyString, size_t field=0) |
| void | SetSnapSourceFeatures (wxUint32 snapSourceFeatures) |
| void | SetSnapSourceFeature (a2dRestrictionEngine::a2dSnapToWhat snapSourceFeature, bool value=true) |
| set one of the snapping features for the source to true or false, leaf others as is | |
| a2dSnapToWhatMask | GetSnapSourceFeatures () const |
| void | SetSnapTargetFeatures (wxUint32 snapTargetFeatures) |
| void | SetSnapTargetFeature (a2dRestrictionEngine::a2dSnapToWhat snapTargetFeature, bool value=true) |
| set one of the snapping features for targets to true or false, leaf others as is | |
| bool | GetSnapTargetFeature (a2dRestrictionEngine::a2dSnapToWhat snapTargetFeature) const |
| return the setting of a specific snapping feature | |
| a2dSnapToWhatMask | GetSnapTargetFeatures () const |
| a2dCanvasObject * | GetCanvasObject () const |
| a2dCanvasObject * | GetOriginalObject () const |
Public Member Functions inherited from a2dBaseTool | |
| bool | ProcessEvent (wxEvent &event) |
| events recieved from controller processed here More... | |
| void | SetEvtHandler (a2dObject *handler) |
| to reroute events to this event handler | |
| a2dObject * | GetEventHandler () |
| a2dBaseTool (a2dToolContr *controller, const a2dMenuIdItem &initiatingMenuId=CmdMenu_NoMenu()) | |
| construct a new tool for the given controller. | |
| a2dBaseTool (const a2dBaseTool &other, CloneOptions options, a2dRefMap *refs) | |
| constructor initializing partly from other tool | |
| virtual | ~a2dBaseTool () |
| destructor | |
| a2dBaseTool * | TClone (CloneOptions options, a2dRefMap *refs=NULL) |
| virtual wxString | GetToolString () const |
| virtual bool | StartTool (a2dBaseTool *currenttool) |
| called to initiate while pushing tool to toolcontroller More... | |
| void | SetOneShot () |
| Only one action of the tool, after that it will ask the controller to stop this tool. | |
| virtual bool | AllowPop () |
| tells if a tool can be poped from the stack. More... | |
| void | StopTool (bool abort=false) |
| call to stop a tool, internal and external. More... | |
| bool | GetStopTool () |
| checked by controller to see if the tool needs to be stopped e.g. after a oneshot. More... | |
| bool | GetActive () |
| is the tool active? More... | |
| bool | GetBusy () |
| Check if the tool is busy editing a distinct object */. More... | |
| virtual bool | EnterBusyModeNoGroup () |
| void | SetFill (const a2dFill &fill) |
| set fill if used inside a tool | |
| const a2dFill & | GetFill () const |
| get the current fill More... | |
| void | SetStroke (const a2dStroke &stroke) |
| set stroke if used inside a tool | |
| const a2dStroke & | GetStroke () const |
| get the current stroke More... | |
| void | SetLayer (wxUint16 layer) |
| layer set for the object that is drawn using a tool | |
| wxUint16 | GetLayer () |
| layer set for new objects. | |
| void | SetShowAnotation (bool show) |
| when true anotation will be shown, if used inside a tool More... | |
| void | SetAnotationFont (const wxFont &font) |
| font to use for anotation | |
| void | SetCursorType (const wxCursor &cursor) |
| Sets cursor which the tool should use when started. More... | |
| void | SetBusyCursorType (const wxCursor &cursor) |
| Sets cursor which the tool should use when busy. More... | |
| wxCursor | GetCursorType () |
| what cursor is used when tool is started | |
| wxCursor | GetBusyCursorType () |
| what cursor is used when tool is busy | |
| virtual void | SetMode (int mode) |
| general integer to set operation modes for a tool (e.g the way it draws) More... | |
| int | GetMode () |
| can be used to modify the behaviour of the derived tool. More... | |
| void | SetPending (bool pending=true) |
| a tool is set pending when it needs to be redrawn. | |
| bool | GetPending () |
| return if the tool is set pending for redraw. | |
| a2dToolContr * | GetToolController () |
| to get the tool controller to which this tool is attached. | |
| a2dDrawingPart * | GetDrawingPart () |
| Access to the tool controllers drawer. | |
| a2dDrawer2D * | GetDrawer2D () |
| Access to the tool controllers drawers drawer2d. | |
| wxWindow * | GetDisplayWindow () |
| Access to the tool controllers drawers canvas. | |
| a2dDrawing * | GetDrawing () |
| Returns a pointer to the drawing. | |
| a2dCanvasCommandProcessor * | GetCanvasCommandProcessor () |
| Returns a pointer to the command processor associated with this document. | |
| double | GetHitMargin () |
| virtual void | OpenCommandGroup (bool restart) |
| called when starting an editing operation (e.g. on mouse down) More... | |
| virtual void | OpenCommandGroupNamed (const wxString &name) |
| called when starting an editing operation with another than the default name | |
| virtual void | CloseCommandGroup () |
| called when ending an editing operation (e.g. mouse up) | |
| virtual wxString | GetCommandGroupName () |
| return the command group name for commands of a derived class More... | |
| a2dCommandGroup * | GetCommandgroup () |
| return the command group that is open else NULL. | |
| wxMenu * | GetMousePopupMenu () |
| to get the current mouse menu of the tool More... | |
| void | SetMousePopupMenu (wxMenu *mousemenu) |
| to set the current mouse menu of the tool More... | |
| a2dCanvasObject * | GetParentObject () |
| parent object relative to which the actions take place. More... | |
| void | AddEditobject (a2dCanvasObject *object) |
| Add an editcopy object to the tool/document. | |
| void | RemoveEditobject (a2dCanvasObject *object) |
| Remove an editcopy object to the tool/document. | |
| void | AddDecorationObject (a2dCanvasObject *object) |
| Add a decoration object to be rendered by the tool. More... | |
| void | RemoveAllDecorations () |
| remove all object that were added as decorations. | |
| void | SetIgnorePendingObjects (bool onoff) |
| Switches ignorance of pending objects on and off. More... | |
| bool | GetIgnorePendingObjects () |
| get setting of ignore pending objects /sa GetUpdatesPending() | |
| a2dCorridor & | GetCorridor () |
| get reference to the corridor list | |
| void | SetCorridor (const a2dCorridor &corridor) |
| set a corridor from a list of objects | |
| void | SetContourWidth (double width) |
| double | GetContourWidth () const |
| get the Contour width of the shape | |
| void | ResetContext () |
| context like corridor and parentobject are reset | |
| virtual bool | RotateObject90LeftRight (bool right) |
| rotate object of first tool on the stack, when appropriate. | |
| void | SetIsEditTool (bool isEditTool) |
| bool | GetIsEditTool () |
| void | SetInitiatingMenuId (const a2dMenuIdItem &initiatingMenuId) |
| const a2dMenuIdItem & | GetInitiatingMenuId () |
Public Member Functions inherited from a2dObject | |
| bool | SearchDynamicEventTable (wxEvent &event) |
| void | Connect (int winid, int lastId, int eventType, wxObjectEventFunction func, wxObject *userData=(wxObject *) NULL, wxEvtHandler *eventSink=(wxEvtHandler *) NULL) |
| bool | Disconnect (int winid, int lastId, wxEventType eventType, wxObjectEventFunction func=NULL, wxObject *userData=(wxObject *) NULL, wxEvtHandler *eventSink=(wxEvtHandler *) NULL) |
| void | ProcessConnectedEvent (wxEvent &event) |
| wxCHECK_VERSION(2,9,0) More... | |
| void | ConnectEvent (wxEventType type, wxEvtHandler *eventSink) |
| bool | DisconnectEvent (wxEventType type, wxEvtHandler *eventSink) |
| bool | DisconnectEventAll (wxEvtHandler *eventSink) |
| Remove all dynamic events in classA, going to classB (eventSink) More... | |
| a2dObject () | |
| constructor | |
| virtual | ~a2dObject () |
| destructor | |
| void | operator= (const a2dObject &other) |
| assignment operator | |
| int | GetOwnedBy () |
| like it to be protected, but this does not work with wxList macros More... | |
| virtual a2dObject * | SetNonDynamic () |
| Call to mark this object as non-dynamic (static/local/auto) More... | |
| void | CheckReferences () |
| Check zero reference count and delete if count is 0. More... | |
| a2dObject * | Clone (CloneOptions options, a2dRefMap *refs=NULL) const |
| create an exact copy of this property | |
| a2dObject (const a2dObject &other, CloneOptions options, a2dRefMap *refs) | |
| virtual wxString | GetName () const |
| Returns the name of this object, if no name is given the internal id will be returned. More... | |
| virtual void | SetName (const wxString &name) |
| Creates the a2dStringProperty PROPID_Name. More... | |
| virtual bool | IsTemporary_DontSave () const |
| Check if this is a temporary object, which should not be saved. | |
| void | SaveAsDocument (a2dIOHandlerXmlSerOut &out) |
| Save this object and all below as an XML document. More... | |
| virtual void | Save (wxObject *parent, a2dIOHandlerXmlSerOut &out, a2dObjectList *towrite) |
| write all needed to an XML type of file called the CVG format More... | |
| void | LoadFromDocument (a2dIOHandlerXmlSerIn &parser) |
| Load this object and all below from an XML document. More... | |
| virtual void | Load (wxObject *parent, a2dIOHandlerXmlSerIn &parser) |
| load object from CVG file More... | |
| wxInt64 | GetUniqueSerializationId () const |
| return a unique id for this object More... | |
| virtual bool | AlwaysWriteSerializationId () const |
| If true, always write an id. More... | |
| virtual bool | LinkReference (a2dObject *other) |
| link a reference in the object to the given value More... | |
| virtual void | ResolveInform () |
| inform an object that reference resolution was done More... | |
| void | Walker (wxObject *parent, a2dWalkerIOHandler &handler) |
| This is used to recursively walk through an object tree. | |
| void | SetCheck (bool check) |
| general flag use at will. More... | |
| bool | GetCheck () const |
| general flag use at will. | |
| void | SetRelease (bool value) |
| set release flag More... | |
| bool | GetRelease () const |
| get release flag More... | |
| a2dAutoZeroPtr< a2dObject > ** | GetAutoZeroPtrList () |
| return the list head pointer for autozero pointers to this object More... | |
| DECLARE_PROPERTIES () | |
| a2dNamedProperty * | GetProperty (const a2dPropertyId *propertyId, a2dPropertyId::Flags flags=a2dPropertyId::flag_none) const |
| get property on this object More... | |
| void | SetProperty (a2dNamedProperty *propertyHolder, a2dPropertyId::SetFlags flags=a2dPropertyId::set_none) |
| Set the property to the this object. More... | |
| void | SetProperty (const a2dNamedProperty &propertyHolder, a2dPropertyId::SetFlags flags=a2dPropertyId::set_none) |
| Set the property to the this object and if enabled, to all childs and object members. More... | |
| virtual a2dNamedProperty * | FindProperty (const a2dPropertyId *id, a2dPropertyId::Flags flags=a2dPropertyId::flag_none) |
| Find a dynamic property with given id in the property list. More... | |
| virtual const a2dNamedProperty * | FindProperty (const a2dPropertyId *id, a2dPropertyId::Flags flags=a2dPropertyId::flag_none) const |
| Find a dynamic property with given id in the property list. More... | |
| virtual bool | HasProperty (const a2dPropertyId *id, const wxString &stringvalue=wxEmptyString) const |
| Check if the object has a property with given id and string representation. More... | |
| virtual void | OnPropertyChanged (const a2dPropertyId *id) |
| This function is called after a property changed. More... | |
| virtual bool | EditProperties (const a2dPropertyId *id, bool withUndo=true) |
| edit properties of the object More... | |
| void | TakeOverProperties (a2dObject *from, a2dPropertyIdList *listOfIds) |
| Properties in the id list are taken from the given object, en set to this. More... | |
| wxURI | GetURI () const |
| quick way to get to PROPID_URI property More... | |
| void | SetURI (const wxURI &url) |
| quickly set a property PROPID_URI More... | |
| const a2dNamedPropertyList & | GetPropertyList () const |
| Get the Property List. More... | |
| bool | HasDynamicProperties () const |
| test if there are dynamic properties in the m_propertylist | |
| virtual bool | RemoveProperty (const a2dPropertyId *id, bool all=true) |
| This function is called by a2dPropertyId to remove a property from the list. More... | |
| void | RemoveTemporaryProperties () |
| remove all temporary properties | |
| virtual bool | AddProperty (a2dNamedProperty *property) |
| This function is called by a2dPropertyId to add a property to the list. More... | |
Protected Member Functions | |
| virtual bool | ZoomSave () |
| Is Zooming while the tool is busy Save. More... | |
| virtual void | DoStopTool (bool abort) |
| to do tool specific stuff to stop a tool. Called from StopTool(). | |
| void | OnChar (wxKeyEvent &event) |
| void | OnMouseEvent (wxMouseEvent &event) |
Protected Member Functions inherited from a2dStTool | |
| void | PrepareForRewire (a2dCanvasObjectList &dragList, bool walkWires=true, bool selected=false, bool stopAtSelectedWire=false, bool CreateExtraWires=true, a2dRefMap *=NULL) |
| void | DeselectAll () |
| void | MouseToToolWorld (int x, int y, double &xWorldLocal, double &yWorldLocal) |
| calculate world coordinates from devide coordinates | |
| wxRect | GetAbsoluteArea (a2dCanvasObject *object) |
| area occupied by this object | |
| void | GetTextExtent (const wxString &string, wxCoord *w, wxCoord *h, wxCoord *descent=NULL, wxCoord *externalLeading=NULL) |
| return text extends of string | |
| void | OnPaint (wxPaintEvent &event) |
| handler for paint event | |
| void | OnIdle (wxIdleEvent &event) |
| handler for idle events | |
| void | OnUndoEvent (a2dCommandProcessorEvent &event) |
| handler for Undo event | |
| void | OnDoEvent (a2dCommandProcessorEvent &event) |
| handler for Do event | |
| void | OnComEvent (a2dComEvent &event) |
| called when a tool has changed (fill stroke layer spline ) | |
| virtual void | GenerateAnotation () |
| to display a string along with a tool drawing. | |
| void | AddAnotationToPendingUpdateArea () |
| after calculating anotation position and string, extend the boundingbox of the tools with it. | |
| void | GetKeyIncrement (double *xIncr, double *yIncr) |
| get the increments used when moving is done with cursor keys | |
| void | OnKeyDown (wxKeyEvent &event) |
| called on key down events | |
| void | OnKeyUp (wxKeyEvent &event) |
| called on key up events | |
| void | OnChar (wxKeyEvent &event) |
| called on key events | |
| void | OnMouseEvent (wxMouseEvent &event) |
| called on mouse events | |
| virtual void | AdjustRenderOptions () |
| Adjust the rendering options to the needs of this tool. | |
| virtual bool | CreateToolObjects () |
| Create the editcopy and other tool objects (e.g. decorations) More... | |
| virtual void | CleanupToolObjects () |
| Cleanup the editcopy other tool objects (e.g. decorations) | |
| a2dCanvasObject * | FindTaggedObject () |
Protected Member Functions inherited from a2dBaseTool | |
| void | OnComEvent (a2dComEvent &event) |
| default handler for a2dComEvent event More... | |
| void | OnDoEvent (a2dCommandProcessorEvent &event) |
| void | OnUndoEvent (a2dCommandProcessorEvent &event) |
| void | OnRedoEvent (a2dCommandProcessorEvent &event) |
| void | OnMouseEvent (wxMouseEvent &event) |
| called on mouse events | |
| void | OnChar (wxKeyEvent &event) |
| called on key events | |
| void | OnKeyDown (wxKeyEvent &event) |
| called on keydown events | |
| void | OnKeyUp (wxKeyEvent &event) |
| called on keyup events | |
Protected Member Functions inherited from a2dObject | |
| virtual bool | DoIgnoreIfNotMember (const a2dPropertyId *id) const |
| used to decide if a property shall be ignored, if it is not a member More... | |
| virtual void | DoWalker (wxObject *parent, a2dWalkerIOHandler &handler) |
| iterate over this object and its children More... | |
| virtual void | DoSave (wxObject *parent, a2dIOHandlerXmlSerOut &out, a2dXmlSer_flag xmlparts, a2dObjectList *towrite) |
| Save settings. | |
| virtual void | DoLoad (wxObject *parent, a2dIOHandlerXmlSerIn &parser, a2dXmlSer_flag xmlparts) |
| Load settings. | |
Protected Attributes | |
| a2dSmrtPtr< a2dBaseTool > | m_curTool |
Protected Attributes inherited from a2dStTool | |
| a2dSnapToWhatMask | m_snapSourceFeatures |
| set to the a2dSnapToWhat features enabled by the engine for the source object | |
| a2dSnapToWhatMask | m_snapTargetFeatures |
| set to the a2dSnapToWhat target features enabled by the engine and/or snap source object | |
| wxString | m_anotation |
| anotation string, which is in general modified by the tools to display position etc. | |
| int | m_xanotation |
| x position of anotation text | |
| int | m_yanotation |
| y position of anotation text | |
| int | m_prevxanotation |
| int | m_prevyanotation |
| int | m_x |
| x of mouse in device | |
| int | m_y |
| y of mouse in device | |
| int | m_xprev |
| previous x of mouse in device | |
| int | m_yprev |
| previous y of mouse in device | |
| double | m_xwprev |
| x world coordinates old or new value of mouse | |
| double | m_ywprev |
| y world coordinates old or new value of mouse | |
| int | m_dragstartx |
| x of mouse in device at start drag | |
| int | m_dragstarty |
| y of mouse in device at start drag | |
| bool | m_dragStarted |
| used to indicate that a first drag event has arrived. | |
| a2dCanvasObjectPtr | m_canvasobject |
| This is the object currently edited. More... | |
| a2dCanvasObjectPtr | m_original |
| This is the original object selected for editing. More... | |
| a2dStToolContr * | m_stcontroller |
| controller for canvas | |
| a2dConnectionGenerator * | m_connectionGenerator |
| Use this connection generator for wires and pins. | |
| bool | m_renderOriginal |
| if yes, the original object is rendered in place | |
| bool | m_renderEditcopy |
| if yes, the editcopy is rendered in place More... | |
| bool | m_renderEditcopyOnTop |
| if yes, the editcopy is rendered on top in usual style | |
| bool | m_renderEditcopyEdit |
| if yes, the editcopy is rendered on top in edit style | |
| bool | m_renderEditcopyRectangle |
| if yes, the editcopy is rendered on top as bounding box rectangle | |
| bool | m_editatend |
| when drawing something editing must follow, using the a2dRecursiveEditTool | |
| wxUint8 | m_editOpacityFactor |
| when using cloned style for editcopy, use this opacity. | |
| a2dOpaqueMode | m_useEditOpaque |
| when true editcopies are using a half transparent cloned style. | |
Protected Attributes inherited from a2dBaseTool | |
| const a2dMenuIdItem * | m_initiatingMenuId |
| command which initiated the tool, used to seperate commands using the tool | |
| wxCursor | m_toolcursor |
| cursor to use | |
| wxCursor | m_toolBusyCursor |
| cursor to use when the tool is busy doing something. | |
| a2dToolContr * | m_controller |
| under control of this toolcontroller, to give me events. | |
| bool | m_active |
| tool is operational | |
| wxUint8 | m_bussyStopping |
| if > 0, the tool is in the process of stopping, which means it can not be poped yet by controller. | |
| a2dSmrtPtr< a2dObject > | m_eventHandler |
| when set called before own event handler More... | |
| bool | m_ignorePendingObjects |
| if set ignore all setting for pendingobjects | |
| a2dCorridor | m_corridor |
| bool | m_isEditTool |
| if tool does change drawing | |
Protected Attributes inherited from a2dObject | |
| a2dNamedPropertyList | m_propertylist |
| properties | |
| int | m_refcount |
| how many references to this object do exist | |
| bool | m_check: 1 |
| used for linking multiple referenced objects when serializing | |
| bool | m_release: 1 |
| when set object is treated as being deleted, and wil be deleted in idle time. | |
| bool | m_recursion_active: 1 |
| this is used as a recursion stopper | |
| bool | m_pendingDisconnects: 1 |
| unsigned int | m_iteratorCount |
| a2dAutoZeroPtr< a2dObject > * | m_autozeroptrlist |
| this is a list of all a2dAutoZeroPtr object pointing to this object | |
Additional Inherited Members | |
Public Types inherited from a2dStTool | |
| enum | a2dOpaqueMode { a2dOpaqueMode_Off = 0x00000000, a2dOpaqueMode_Tool = 0x00000001, a2dOpaqueMode_Tool_FixedStyle = 0x00000002, a2dOpaqueMode_Controller = 0x00000004 } |
| how editing transparency will be handled More... | |
Public Types inherited from a2dObject | |
| enum | CloneOptions { clone_members = 0x00000001, clone_properties = 0x00000002, clone_childs = 0x00000004, clone_unused = 0x00000008, clone_setoriginal = 0x00000010, clone_seteditcopy = 0x00000020, clone_noReference = 0x00000040, clone_noCameleonRef = 0x00000080, clone_toDrag = 0x00000100, clone_flat = 0x00000000, clone_deep = clone_members | clone_properties | clone_childs } |
| options for cloning More... | |
| typedef a2dAutoZeroPtr< a2dObject > | TAutoZeroPtrListClass |
| this is needed inside the smart pointer template code | |
Public Attributes inherited from a2dBaseTool | |
| bool | m_halted |
| if a tool is deactivated while m_busy is true, this flag is set | |
| bool | m_pending |
| set when tool needs an redraw (after a a2dCanvas Repaint etc.) More... | |
| bool | m_oneshot |
| do it only once | |
| bool | m_stop |
| stop the tool | |
| a2dFill | m_fill |
| fill for new object | |
| a2dStroke | m_stroke |
| stroke for new object | |
| double | m_contourwidth |
| if != 0 the polygon is contoured at distance m_contourwidth/2 | |
| wxUint16 | m_layer |
| layer for a new object | |
| bool | m_canvas_mouseevents_restore |
| used to save the a2dCanvas mouse event setting. More... | |
| bool | m_anotate |
| when true anotation will be shown, if used inside a tool | |
| wxFont | m_annotateFont |
| font to use for anotation | |
| int | m_mode |
| general operation mode setting for a tool. | |
| a2dCommandGroup * | m_commandgroup |
| the command group of the command processor | |
| wxMenu * | m_mousemenu |
| popup menu | |
| a2dCanvasObjectPtr | m_parentobject |
| ( if needed ) parent a2dCanvasObject relative to which the tool actions take place. | |
Static Public Attributes inherited from a2dStTool | |
| static const a2dSignal | sig_toolComEventAddObject = wxNewId() |
| static const a2dSignal | sig_toolComEventSetEditObject = wxNewId() |
Static Public Attributes inherited from a2dBaseTool | |
| static const a2dSignal | sig_toolPushed = wxNewId() |
| sent to new first tool when tool was pushed | |
| static const a2dSignal | sig_toolPoped = wxNewId() |
| sent to new first tool when last first tool was poped | |
| static const a2dSignal | sig_toolBeforePush = wxNewId() |
| static const a2dSignal | sig_toolDoPopBeforePush = wxNewId() |
| return id after a sig_toolBeforePush, to tell current tool needs to be poped. | |
| static const a2dSignal | sig_toolComEvent = wxNewId() |
| not yet used. | |
| static a2dPropertyIdBool * | PROPID_Oneshot = NULL |
| static a2dPropertyIdBool * | PROPID_Stop = NULL |
| static a2dPropertyIdFill * | PROPID_Fill = NULL |
| static a2dPropertyIdStroke * | PROPID_Stroke = NULL |
| static a2dPropertyIdUint16 * | PROPID_Layer = NULL |
Static Public Attributes inherited from a2dObject | |
| static a2dPropertyIdBool * | PROPID_Check = NULL |
| used for linking multiple referenced objects when serializing | |
| static a2dPropertyIdUri * | PROPID_URI = NULL |
| attach an URL to the object | |
| static a2dPropertyIdString * | PROPID_Name = NULL |
| Name property, to return name of this object. | |
| static a2dPropertyIdVoidPtr * | PROPID_autozeroptrlist = NULL |
| static const a2dSignal | sm_Edit_properties = wxNewId() |
| edit properties event, see EditProperties() | |
Protected Types inherited from a2dObject | |
| enum | { refcount_nondynamic = 0x76543210 } |
| special refcount value for non-dynamic objects | |
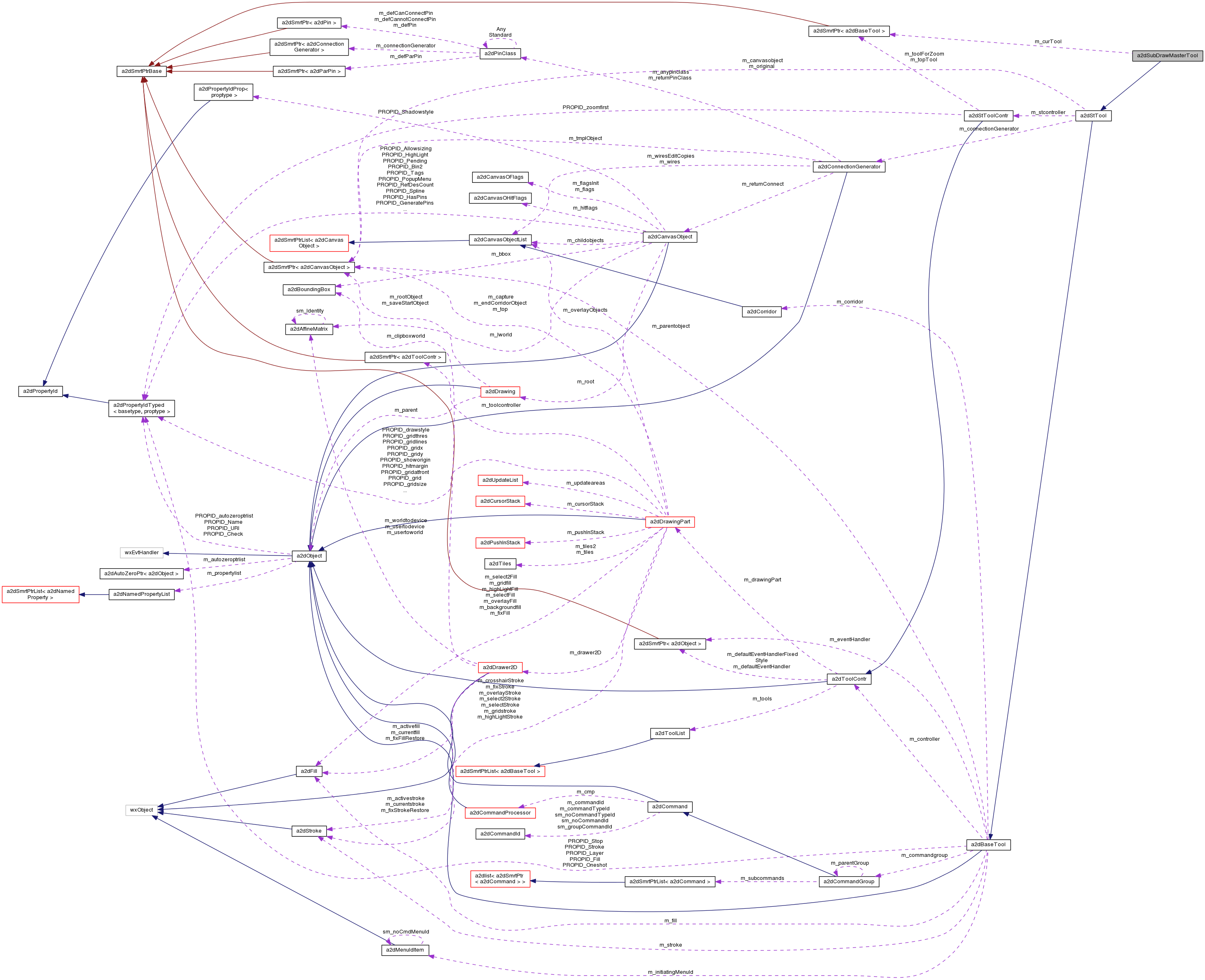
Draw Master tool for object graphics.
This tool controls other tools such that simple objects graphics can be edited without manually changing tools. It does this by pushing othere tools on the tool stack when the situation ask for.
Definition at line 122 of file mastertool.h.
|
protectedvirtual |
Is Zooming while the tool is busy Save.
If so, the active tool will redraw itself in the new Mapping state
Implements a2dBaseTool.
Definition at line 2397 of file mastertool.cpp.