|
wxArt2D
|
Interactive drawing of a EllipticArc. More...
#include <sttool.h>


Public Member Functions | |
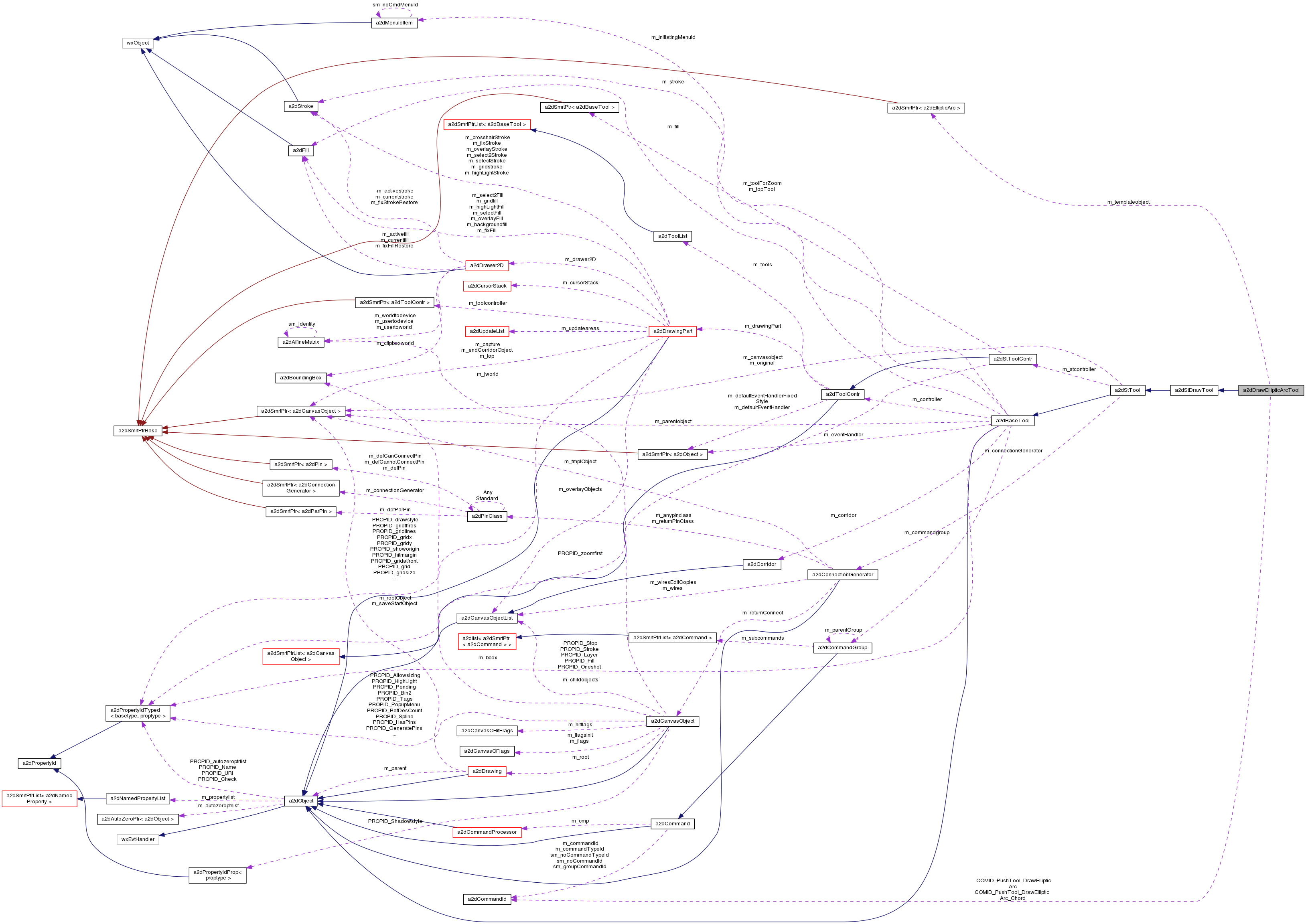
| a2dDrawEllipticArcTool (a2dStToolContr *controller, a2dEllipticArc *templateObject=NULL) | |
| bool | ZoomSave () |
| Is Zooming while the tool is busy Save. More... | |
| void | SetMode (int mode) |
| general integer to set operation modes for a tool (e.g the way it draws) More... | |
| void | SetMode2 (int mode) |
| change mode of drawing | |
| void | SetChord (bool chord) |
| bool | GetChord () const |
Public Member Functions inherited from a2dStDrawTool | |
| a2dStDrawTool (a2dStToolContr *controller) | |
| virtual | ~a2dStDrawTool () |
| destructor | |
| void | SetAllowModifyTemplate (bool allowModifyTemplate) |
| template adepts to style change from outside or not | |
| bool | GetAllowModifyTemplate () |
| template adepts to style change from outside or not | |
Public Member Functions inherited from a2dStTool | |
| a2dStTool (a2dStToolContr *controller) | |
| a2dStTool (const a2dStTool &other, CloneOptions options, a2dRefMap *refs) | |
| constructor | |
| virtual | ~a2dStTool () |
| destructor | |
| virtual bool | OnPushNewTool (a2dBaseTool *newtool) |
| halts the tool is busy | |
| virtual void | SetActive (bool active=true) |
| set the tool active or inactive. More... | |
| void | AddCurrent (a2dCanvasObject *objectToAdd) |
| add the current canvas object to parent as child More... | |
| virtual void | Render () |
| implement rendering More... | |
| void | RenderAnotation () |
| to render the tools its anotation text. More... | |
| a2dStToolContr * | GetStToolContr () |
| return the staacked tool controller More... | |
| a2dObjectEditTool * | StartEditTool (a2dCanvasObject *objecttoedit) |
| to start editing tool when wanted | |
| void | SetEditAtEnd (bool editatend) |
| flag for setting editing tool after drawing a primitive. More... | |
| bool | GetEditAtEnd () |
| see SetEditAtEnd | |
| void | SetOpacityFactorEditcopy (wxUint8 editOpacity) |
| when enabling m_useEditOpaque, this is how transparent the editcopy will be made. More... | |
| void | SetUseOpaqueEditcopy (a2dOpaqueMode editOpaque) |
| When set true, instead of using a special style for editcopies, a clone of the. More... | |
| void | SetConnectionGenerator (a2dConnectionGenerator *connectionGenerator) |
| Set class for generating new connection objects between object and pins. | |
| a2dConnectionGenerator * | GetConnectionGenerator () const |
| Get class for generating new connection objects between object and pins. | |
| a2dCanvasObject * | GetOriginal () |
| object to draw or edit | |
| bool | SetContext (a2dIterC &ic, a2dCanvasObject *startObject=NULL) |
| defines the context, relative to which this tools works. More... | |
| void | SetStateString (const wxString &message=wxEmptyString, size_t field=0) |
| void | SetSnapSourceFeatures (wxUint32 snapSourceFeatures) |
| void | SetSnapSourceFeature (a2dRestrictionEngine::a2dSnapToWhat snapSourceFeature, bool value=true) |
| set one of the snapping features for the source to true or false, leaf others as is | |
| a2dSnapToWhatMask | GetSnapSourceFeatures () const |
| void | SetSnapTargetFeatures (wxUint32 snapTargetFeatures) |
| void | SetSnapTargetFeature (a2dRestrictionEngine::a2dSnapToWhat snapTargetFeature, bool value=true) |
| set one of the snapping features for targets to true or false, leaf others as is | |
| bool | GetSnapTargetFeature (a2dRestrictionEngine::a2dSnapToWhat snapTargetFeature) const |
| return the setting of a specific snapping feature | |
| a2dSnapToWhatMask | GetSnapTargetFeatures () const |
| a2dCanvasObject * | GetCanvasObject () const |
| a2dCanvasObject * | GetOriginalObject () const |
Public Member Functions inherited from a2dBaseTool | |
| bool | ProcessEvent (wxEvent &event) |
| events recieved from controller processed here More... | |
| void | SetEvtHandler (a2dObject *handler) |
| to reroute events to this event handler | |
| a2dObject * | GetEventHandler () |
| a2dBaseTool (a2dToolContr *controller, const a2dMenuIdItem &initiatingMenuId=CmdMenu_NoMenu()) | |
| construct a new tool for the given controller. | |
| a2dBaseTool (const a2dBaseTool &other, CloneOptions options, a2dRefMap *refs) | |
| constructor initializing partly from other tool | |
| virtual | ~a2dBaseTool () |
| destructor | |
| a2dBaseTool * | TClone (CloneOptions options, a2dRefMap *refs=NULL) |
| virtual wxString | GetToolString () const |
| virtual bool | StartTool (a2dBaseTool *currenttool) |
| called to initiate while pushing tool to toolcontroller More... | |
| void | SetOneShot () |
| Only one action of the tool, after that it will ask the controller to stop this tool. | |
| virtual bool | AllowPop () |
| tells if a tool can be poped from the stack. More... | |
| void | StopTool (bool abort=false) |
| call to stop a tool, internal and external. More... | |
| bool | GetStopTool () |
| checked by controller to see if the tool needs to be stopped e.g. after a oneshot. More... | |
| bool | GetActive () |
| is the tool active? More... | |
| bool | GetBusy () |
| Check if the tool is busy editing a distinct object */. More... | |
| virtual bool | EnterBusyModeNoGroup () |
| void | SetFill (const a2dFill &fill) |
| set fill if used inside a tool | |
| const a2dFill & | GetFill () const |
| get the current fill More... | |
| void | SetStroke (const a2dStroke &stroke) |
| set stroke if used inside a tool | |
| const a2dStroke & | GetStroke () const |
| get the current stroke More... | |
| void | SetLayer (wxUint16 layer) |
| layer set for the object that is drawn using a tool | |
| wxUint16 | GetLayer () |
| layer set for new objects. | |
| void | SetShowAnotation (bool show) |
| when true anotation will be shown, if used inside a tool More... | |
| void | SetAnotationFont (const wxFont &font) |
| font to use for anotation | |
| void | SetCursorType (const wxCursor &cursor) |
| Sets cursor which the tool should use when started. More... | |
| void | SetBusyCursorType (const wxCursor &cursor) |
| Sets cursor which the tool should use when busy. More... | |
| wxCursor | GetCursorType () |
| what cursor is used when tool is started | |
| wxCursor | GetBusyCursorType () |
| what cursor is used when tool is busy | |
| int | GetMode () |
| can be used to modify the behaviour of the derived tool. More... | |
| void | SetPending (bool pending=true) |
| a tool is set pending when it needs to be redrawn. | |
| bool | GetPending () |
| return if the tool is set pending for redraw. | |
| a2dToolContr * | GetToolController () |
| to get the tool controller to which this tool is attached. | |
| a2dDrawingPart * | GetDrawingPart () |
| Access to the tool controllers drawer. | |
| a2dDrawer2D * | GetDrawer2D () |
| Access to the tool controllers drawers drawer2d. | |
| wxWindow * | GetDisplayWindow () |
| Access to the tool controllers drawers canvas. | |
| a2dDrawing * | GetDrawing () |
| Returns a pointer to the drawing. | |
| a2dCanvasCommandProcessor * | GetCanvasCommandProcessor () |
| Returns a pointer to the command processor associated with this document. | |
| double | GetHitMargin () |
| virtual void | OpenCommandGroup (bool restart) |
| called when starting an editing operation (e.g. on mouse down) More... | |
| virtual void | OpenCommandGroupNamed (const wxString &name) |
| called when starting an editing operation with another than the default name | |
| virtual void | CloseCommandGroup () |
| called when ending an editing operation (e.g. mouse up) | |
| virtual wxString | GetCommandGroupName () |
| return the command group name for commands of a derived class More... | |
| a2dCommandGroup * | GetCommandgroup () |
| return the command group that is open else NULL. | |
| wxMenu * | GetMousePopupMenu () |
| to get the current mouse menu of the tool More... | |
| void | SetMousePopupMenu (wxMenu *mousemenu) |
| to set the current mouse menu of the tool More... | |
| a2dCanvasObject * | GetParentObject () |
| parent object relative to which the actions take place. More... | |
| void | AddEditobject (a2dCanvasObject *object) |
| Add an editcopy object to the tool/document. | |
| void | RemoveEditobject (a2dCanvasObject *object) |
| Remove an editcopy object to the tool/document. | |
| void | AddDecorationObject (a2dCanvasObject *object) |
| Add a decoration object to be rendered by the tool. More... | |
| void | RemoveAllDecorations () |
| remove all object that were added as decorations. | |
| void | SetIgnorePendingObjects (bool onoff) |
| Switches ignorance of pending objects on and off. More... | |
| bool | GetIgnorePendingObjects () |
| get setting of ignore pending objects /sa GetUpdatesPending() | |
| a2dCorridor & | GetCorridor () |
| get reference to the corridor list | |
| void | SetCorridor (const a2dCorridor &corridor) |
| set a corridor from a list of objects | |
| void | SetContourWidth (double width) |
| double | GetContourWidth () const |
| get the Contour width of the shape | |
| void | ResetContext () |
| context like corridor and parentobject are reset | |
| virtual bool | RotateObject90LeftRight (bool right) |
| rotate object of first tool on the stack, when appropriate. | |
| void | SetIsEditTool (bool isEditTool) |
| bool | GetIsEditTool () |
| void | SetInitiatingMenuId (const a2dMenuIdItem &initiatingMenuId) |
| const a2dMenuIdItem & | GetInitiatingMenuId () |
Public Member Functions inherited from a2dObject | |
| bool | SearchDynamicEventTable (wxEvent &event) |
| void | Connect (int winid, int lastId, int eventType, wxObjectEventFunction func, wxObject *userData=(wxObject *) NULL, wxEvtHandler *eventSink=(wxEvtHandler *) NULL) |
| bool | Disconnect (int winid, int lastId, wxEventType eventType, wxObjectEventFunction func=NULL, wxObject *userData=(wxObject *) NULL, wxEvtHandler *eventSink=(wxEvtHandler *) NULL) |
| void | ProcessConnectedEvent (wxEvent &event) |
| wxCHECK_VERSION(2,9,0) More... | |
| void | ConnectEvent (wxEventType type, wxEvtHandler *eventSink) |
| bool | DisconnectEvent (wxEventType type, wxEvtHandler *eventSink) |
| bool | DisconnectEventAll (wxEvtHandler *eventSink) |
| Remove all dynamic events in classA, going to classB (eventSink) More... | |
| a2dObject () | |
| constructor | |
| virtual | ~a2dObject () |
| destructor | |
| void | operator= (const a2dObject &other) |
| assignment operator | |
| int | GetOwnedBy () |
| like it to be protected, but this does not work with wxList macros More... | |
| virtual a2dObject * | SetNonDynamic () |
| Call to mark this object as non-dynamic (static/local/auto) More... | |
| void | CheckReferences () |
| Check zero reference count and delete if count is 0. More... | |
| a2dObject * | Clone (CloneOptions options, a2dRefMap *refs=NULL) const |
| create an exact copy of this property | |
| a2dObject (const a2dObject &other, CloneOptions options, a2dRefMap *refs) | |
| virtual wxString | GetName () const |
| Returns the name of this object, if no name is given the internal id will be returned. More... | |
| virtual void | SetName (const wxString &name) |
| Creates the a2dStringProperty PROPID_Name. More... | |
| virtual bool | IsTemporary_DontSave () const |
| Check if this is a temporary object, which should not be saved. | |
| void | SaveAsDocument (a2dIOHandlerXmlSerOut &out) |
| Save this object and all below as an XML document. More... | |
| virtual void | Save (wxObject *parent, a2dIOHandlerXmlSerOut &out, a2dObjectList *towrite) |
| write all needed to an XML type of file called the CVG format More... | |
| void | LoadFromDocument (a2dIOHandlerXmlSerIn &parser) |
| Load this object and all below from an XML document. More... | |
| virtual void | Load (wxObject *parent, a2dIOHandlerXmlSerIn &parser) |
| load object from CVG file More... | |
| wxInt64 | GetUniqueSerializationId () const |
| return a unique id for this object More... | |
| virtual bool | AlwaysWriteSerializationId () const |
| If true, always write an id. More... | |
| virtual bool | LinkReference (a2dObject *other) |
| link a reference in the object to the given value More... | |
| virtual void | ResolveInform () |
| inform an object that reference resolution was done More... | |
| void | Walker (wxObject *parent, a2dWalkerIOHandler &handler) |
| This is used to recursively walk through an object tree. | |
| void | SetCheck (bool check) |
| general flag use at will. More... | |
| bool | GetCheck () const |
| general flag use at will. | |
| void | SetRelease (bool value) |
| set release flag More... | |
| bool | GetRelease () const |
| get release flag More... | |
| a2dAutoZeroPtr< a2dObject > ** | GetAutoZeroPtrList () |
| return the list head pointer for autozero pointers to this object More... | |
| DECLARE_PROPERTIES () | |
| a2dNamedProperty * | GetProperty (const a2dPropertyId *propertyId, a2dPropertyId::Flags flags=a2dPropertyId::flag_none) const |
| get property on this object More... | |
| void | SetProperty (a2dNamedProperty *propertyHolder, a2dPropertyId::SetFlags flags=a2dPropertyId::set_none) |
| Set the property to the this object. More... | |
| void | SetProperty (const a2dNamedProperty &propertyHolder, a2dPropertyId::SetFlags flags=a2dPropertyId::set_none) |
| Set the property to the this object and if enabled, to all childs and object members. More... | |
| virtual a2dNamedProperty * | FindProperty (const a2dPropertyId *id, a2dPropertyId::Flags flags=a2dPropertyId::flag_none) |
| Find a dynamic property with given id in the property list. More... | |
| virtual const a2dNamedProperty * | FindProperty (const a2dPropertyId *id, a2dPropertyId::Flags flags=a2dPropertyId::flag_none) const |
| Find a dynamic property with given id in the property list. More... | |
| virtual bool | HasProperty (const a2dPropertyId *id, const wxString &stringvalue=wxEmptyString) const |
| Check if the object has a property with given id and string representation. More... | |
| virtual void | OnPropertyChanged (const a2dPropertyId *id) |
| This function is called after a property changed. More... | |
| virtual bool | EditProperties (const a2dPropertyId *id, bool withUndo=true) |
| edit properties of the object More... | |
| void | TakeOverProperties (a2dObject *from, a2dPropertyIdList *listOfIds) |
| Properties in the id list are taken from the given object, en set to this. More... | |
| wxURI | GetURI () const |
| quick way to get to PROPID_URI property More... | |
| void | SetURI (const wxURI &url) |
| quickly set a property PROPID_URI More... | |
| const a2dNamedPropertyList & | GetPropertyList () const |
| Get the Property List. More... | |
| bool | HasDynamicProperties () const |
| test if there are dynamic properties in the m_propertylist | |
| virtual bool | RemoveProperty (const a2dPropertyId *id, bool all=true) |
| This function is called by a2dPropertyId to remove a property from the list. More... | |
| void | RemoveTemporaryProperties () |
| remove all temporary properties | |
| virtual bool | AddProperty (a2dNamedProperty *property) |
| This function is called by a2dPropertyId to add a property to the list. More... | |
Static Public Attributes | |
| static const a2dCommandId | COMID_PushTool_DrawEllipticArc |
| push this tool on the tools stack | |
| static const a2dCommandId | COMID_PushTool_DrawEllipticArc_Chord |
| push this tool on the tools stack | |
Static Public Attributes inherited from a2dStTool | |
| static const a2dSignal | sig_toolComEventAddObject = wxNewId() |
| static const a2dSignal | sig_toolComEventSetEditObject = wxNewId() |
Static Public Attributes inherited from a2dBaseTool | |
| static const a2dSignal | sig_toolPushed = wxNewId() |
| sent to new first tool when tool was pushed | |
| static const a2dSignal | sig_toolPoped = wxNewId() |
| sent to new first tool when last first tool was poped | |
| static const a2dSignal | sig_toolBeforePush = wxNewId() |
| static const a2dSignal | sig_toolDoPopBeforePush = wxNewId() |
| return id after a sig_toolBeforePush, to tell current tool needs to be poped. | |
| static const a2dSignal | sig_toolComEvent = wxNewId() |
| not yet used. | |
| static a2dPropertyIdBool * | PROPID_Oneshot = NULL |
| static a2dPropertyIdBool * | PROPID_Stop = NULL |
| static a2dPropertyIdFill * | PROPID_Fill = NULL |
| static a2dPropertyIdStroke * | PROPID_Stroke = NULL |
| static a2dPropertyIdUint16 * | PROPID_Layer = NULL |
Static Public Attributes inherited from a2dObject | |
| static a2dPropertyIdBool * | PROPID_Check = NULL |
| used for linking multiple referenced objects when serializing | |
| static a2dPropertyIdUri * | PROPID_URI = NULL |
| attach an URL to the object | |
| static a2dPropertyIdString * | PROPID_Name = NULL |
| Name property, to return name of this object. | |
| static a2dPropertyIdVoidPtr * | PROPID_autozeroptrlist = NULL |
| static const a2dSignal | sm_Edit_properties = wxNewId() |
| edit properties event, see EditProperties() | |
Protected Member Functions | |
| void | OnIdle (wxIdleEvent &event) |
| void | OnChar (wxKeyEvent &event) |
| void | OnMouseEvent (wxMouseEvent &event) |
| virtual void | GenerateAnotation () |
| to display a string along with a tool drawing. | |
Protected Member Functions inherited from a2dStDrawTool | |
| bool | EnterBusyMode () |
| starts a new action (e.g drawing something ) in a tool that is already pushed. More... | |
| virtual void | FinishBusyMode (bool closeCommandGroup=true) |
| Called when the user finishes editing a distinct object */. More... | |
| void | AbortBusyMode () |
| Called when the user aborts editing a distinct object */. More... | |
| void | OnKeyDown (wxKeyEvent &event) |
| called on key down events | |
| void | OnKeyUp (wxKeyEvent &event) |
| called on key up events | |
| void | OnChar (wxKeyEvent &event) |
| called on key events | |
| virtual bool | CreateToolObjects () |
| Create the editcopy and other tool objects (e.g. decorations) More... | |
| void | AdjustRenderOptions () |
| Adjust the rendering options to the needs of this tool. | |
Protected Member Functions inherited from a2dStTool | |
| void | PrepareForRewire (a2dCanvasObjectList &dragList, bool walkWires=true, bool selected=false, bool stopAtSelectedWire=false, bool CreateExtraWires=true, a2dRefMap *=NULL) |
| void | DeselectAll () |
| void | MouseToToolWorld (int x, int y, double &xWorldLocal, double &yWorldLocal) |
| calculate world coordinates from devide coordinates | |
| wxRect | GetAbsoluteArea (a2dCanvasObject *object) |
| area occupied by this object | |
| void | GetTextExtent (const wxString &string, wxCoord *w, wxCoord *h, wxCoord *descent=NULL, wxCoord *externalLeading=NULL) |
| return text extends of string | |
| void | OnPaint (wxPaintEvent &event) |
| handler for paint event | |
| void | OnIdle (wxIdleEvent &event) |
| handler for idle events | |
| void | OnUndoEvent (a2dCommandProcessorEvent &event) |
| handler for Undo event | |
| void | OnDoEvent (a2dCommandProcessorEvent &event) |
| handler for Do event | |
| void | OnComEvent (a2dComEvent &event) |
| called when a tool has changed (fill stroke layer spline ) | |
| void | AddAnotationToPendingUpdateArea () |
| after calculating anotation position and string, extend the boundingbox of the tools with it. | |
| void | GetKeyIncrement (double *xIncr, double *yIncr) |
| get the increments used when moving is done with cursor keys | |
| void | OnKeyDown (wxKeyEvent &event) |
| called on key down events | |
| void | OnKeyUp (wxKeyEvent &event) |
| called on key up events | |
| void | OnChar (wxKeyEvent &event) |
| called on key events | |
| void | OnMouseEvent (wxMouseEvent &event) |
| called on mouse events | |
| virtual void | CleanupToolObjects () |
| Cleanup the editcopy other tool objects (e.g. decorations) | |
| a2dCanvasObject * | FindTaggedObject () |
Protected Member Functions inherited from a2dBaseTool | |
| void | OnComEvent (a2dComEvent &event) |
| default handler for a2dComEvent event More... | |
| void | OnDoEvent (a2dCommandProcessorEvent &event) |
| void | OnUndoEvent (a2dCommandProcessorEvent &event) |
| void | OnRedoEvent (a2dCommandProcessorEvent &event) |
| void | OnMouseEvent (wxMouseEvent &event) |
| called on mouse events | |
| void | OnChar (wxKeyEvent &event) |
| called on key events | |
| void | OnKeyDown (wxKeyEvent &event) |
| called on keydown events | |
| void | OnKeyUp (wxKeyEvent &event) |
| called on keyup events | |
| virtual void | DoStopTool (bool abort) |
| to do tool specific stuff to stop a tool. Called from StopTool(). | |
Protected Member Functions inherited from a2dObject | |
| virtual bool | DoIgnoreIfNotMember (const a2dPropertyId *id) const |
| used to decide if a property shall be ignored, if it is not a member More... | |
| virtual void | DoWalker (wxObject *parent, a2dWalkerIOHandler &handler) |
| iterate over this object and its children More... | |
| virtual void | DoSave (wxObject *parent, a2dIOHandlerXmlSerOut &out, a2dXmlSer_flag xmlparts, a2dObjectList *towrite) |
| Save settings. | |
| virtual void | DoLoad (wxObject *parent, a2dIOHandlerXmlSerIn &parser, a2dXmlSer_flag xmlparts) |
| Load settings. | |
Protected Attributes | |
| a2dSmrtPtr< a2dEllipticArc > | m_templateobject |
| object to clone to use as start | |
| double | m_arcstart |
| start arc | |
| double | m_arcend |
| end arc | |
| double | m_start_x |
| start x | |
| double | m_start_y |
| start y | |
| bool | m_chord |
| draw just a cord object, not filled. | |
| int | m_mode2 |
| mode to change what is drawn | |
Protected Attributes inherited from a2dStDrawTool | |
| bool | m_AllowModifyTemplate |
Protected Attributes inherited from a2dStTool | |
| a2dSnapToWhatMask | m_snapSourceFeatures |
| set to the a2dSnapToWhat features enabled by the engine for the source object | |
| a2dSnapToWhatMask | m_snapTargetFeatures |
| set to the a2dSnapToWhat target features enabled by the engine and/or snap source object | |
| wxString | m_anotation |
| anotation string, which is in general modified by the tools to display position etc. | |
| int | m_xanotation |
| x position of anotation text | |
| int | m_yanotation |
| y position of anotation text | |
| int | m_prevxanotation |
| int | m_prevyanotation |
| int | m_x |
| x of mouse in device | |
| int | m_y |
| y of mouse in device | |
| int | m_xprev |
| previous x of mouse in device | |
| int | m_yprev |
| previous y of mouse in device | |
| double | m_xwprev |
| x world coordinates old or new value of mouse | |
| double | m_ywprev |
| y world coordinates old or new value of mouse | |
| int | m_dragstartx |
| x of mouse in device at start drag | |
| int | m_dragstarty |
| y of mouse in device at start drag | |
| bool | m_dragStarted |
| used to indicate that a first drag event has arrived. | |
| a2dCanvasObjectPtr | m_canvasobject |
| This is the object currently edited. More... | |
| a2dCanvasObjectPtr | m_original |
| This is the original object selected for editing. More... | |
| a2dStToolContr * | m_stcontroller |
| controller for canvas | |
| a2dConnectionGenerator * | m_connectionGenerator |
| Use this connection generator for wires and pins. | |
| bool | m_renderOriginal |
| if yes, the original object is rendered in place | |
| bool | m_renderEditcopy |
| if yes, the editcopy is rendered in place More... | |
| bool | m_renderEditcopyOnTop |
| if yes, the editcopy is rendered on top in usual style | |
| bool | m_renderEditcopyEdit |
| if yes, the editcopy is rendered on top in edit style | |
| bool | m_renderEditcopyRectangle |
| if yes, the editcopy is rendered on top as bounding box rectangle | |
| bool | m_editatend |
| when drawing something editing must follow, using the a2dRecursiveEditTool | |
| wxUint8 | m_editOpacityFactor |
| when using cloned style for editcopy, use this opacity. | |
| a2dOpaqueMode | m_useEditOpaque |
| when true editcopies are using a half transparent cloned style. | |
Protected Attributes inherited from a2dBaseTool | |
| const a2dMenuIdItem * | m_initiatingMenuId |
| command which initiated the tool, used to seperate commands using the tool | |
| wxCursor | m_toolcursor |
| cursor to use | |
| wxCursor | m_toolBusyCursor |
| cursor to use when the tool is busy doing something. | |
| a2dToolContr * | m_controller |
| under control of this toolcontroller, to give me events. | |
| bool | m_active |
| tool is operational | |
| wxUint8 | m_bussyStopping |
| if > 0, the tool is in the process of stopping, which means it can not be poped yet by controller. | |
| a2dSmrtPtr< a2dObject > | m_eventHandler |
| when set called before own event handler More... | |
| bool | m_ignorePendingObjects |
| if set ignore all setting for pendingobjects | |
| a2dCorridor | m_corridor |
| bool | m_isEditTool |
| if tool does change drawing | |
Protected Attributes inherited from a2dObject | |
| a2dNamedPropertyList | m_propertylist |
| properties | |
| int | m_refcount |
| how many references to this object do exist | |
| bool | m_check: 1 |
| used for linking multiple referenced objects when serializing | |
| bool | m_release: 1 |
| when set object is treated as being deleted, and wil be deleted in idle time. | |
| bool | m_recursion_active: 1 |
| this is used as a recursion stopper | |
| bool | m_pendingDisconnects: 1 |
| unsigned int | m_iteratorCount |
| a2dAutoZeroPtr< a2dObject > * | m_autozeroptrlist |
| this is a list of all a2dAutoZeroPtr object pointing to this object | |
Additional Inherited Members | |
Public Types inherited from a2dStTool | |
| enum | a2dOpaqueMode { a2dOpaqueMode_Off = 0x00000000, a2dOpaqueMode_Tool = 0x00000001, a2dOpaqueMode_Tool_FixedStyle = 0x00000002, a2dOpaqueMode_Controller = 0x00000004 } |
| how editing transparency will be handled More... | |
Public Types inherited from a2dObject | |
| enum | CloneOptions { clone_members = 0x00000001, clone_properties = 0x00000002, clone_childs = 0x00000004, clone_unused = 0x00000008, clone_setoriginal = 0x00000010, clone_seteditcopy = 0x00000020, clone_noReference = 0x00000040, clone_noCameleonRef = 0x00000080, clone_toDrag = 0x00000100, clone_flat = 0x00000000, clone_deep = clone_members | clone_properties | clone_childs } |
| options for cloning More... | |
| typedef a2dAutoZeroPtr< a2dObject > | TAutoZeroPtrListClass |
| this is needed inside the smart pointer template code | |
Public Attributes inherited from a2dBaseTool | |
| bool | m_halted |
| if a tool is deactivated while m_busy is true, this flag is set | |
| bool | m_pending |
| set when tool needs an redraw (after a a2dCanvas Repaint etc.) More... | |
| bool | m_oneshot |
| do it only once | |
| bool | m_stop |
| stop the tool | |
| a2dFill | m_fill |
| fill for new object | |
| a2dStroke | m_stroke |
| stroke for new object | |
| double | m_contourwidth |
| if != 0 the polygon is contoured at distance m_contourwidth/2 | |
| wxUint16 | m_layer |
| layer for a new object | |
| bool | m_canvas_mouseevents_restore |
| used to save the a2dCanvas mouse event setting. More... | |
| bool | m_anotate |
| when true anotation will be shown, if used inside a tool | |
| wxFont | m_annotateFont |
| font to use for anotation | |
| int | m_mode |
| general operation mode setting for a tool. | |
| a2dCommandGroup * | m_commandgroup |
| the command group of the command processor | |
| wxMenu * | m_mousemenu |
| popup menu | |
| a2dCanvasObjectPtr | m_parentobject |
| ( if needed ) parent a2dCanvasObject relative to which the tool actions take place. | |
Protected Types inherited from a2dObject | |
| enum | { refcount_nondynamic = 0x76543210 } |
| special refcount value for non-dynamic objects | |
Interactive drawing of a EllipticArc.
|
virtual |
general integer to set operation modes for a tool (e.g the way it draws)
tools most check the mode and handle in accordance In general Tab should be used to tab/switch/circle between modes understood by a tool.
Reimplemented from a2dBaseTool.
Definition at line 6194 of file sttool.cpp.
|
inlinevirtual |
Is Zooming while the tool is busy Save.
If so, the active tool will redraw itself in the new Mapping state
Implements a2dBaseTool.